上传时间:2022-08-20 浏览数:0次
8月20日是青岛恒星科技学院2022级新生报到日,八月的校园,朝气蓬勃,青春洋溢。体育学院为确保迎新工作顺利进行,多方部署,精心筹备,在做好疫情防控工作的同时,为新生提供全方位的迎新服务。学校董事长陈昌金、校长毕宪顺、体育学院院长朱萍、学科带头人王锋教授心系新生来到学院的迎新点,看望新生及家长慰问参加迎新工作的师生员工和志愿者。
董事长在迎新现场向体育学院领导班子一行明确指出,新学期体育学院注重本科教育的基础上要大力组建学生运动队与体育社团的建设,开展全民健身活动,真正落实每天锻炼一小时,健康工作五十年,幸福生活一辈子的口号。
从早晨7时开始,在老师们与志愿者的帮助下,新同学们有序签到、领取学生卡、确认入学信息、领取资料,顺利地完成了开学报到工作。
本届新生为恒星科技学院建校以来首届体育学专业学生,体育学院在学校的支持下于2021年开始申报社会体育指导与管理专业并于2022年开始招生。
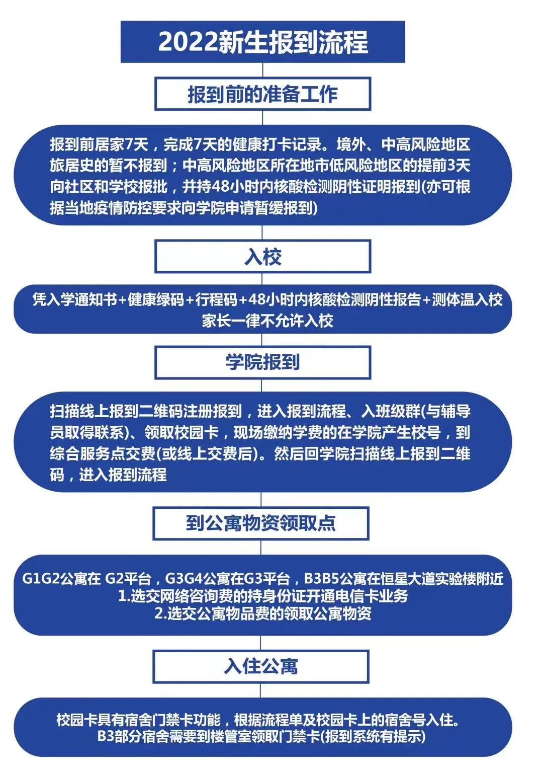
今年结合疫情防控要求,新生家长不能进入校园, 学校采用“一站式”报到程序,设置了迎新点、摆渡车点、志愿者接待点等引导新生入校报到,同时进一步简化报到手续,提高学生身份验证效率,新生凭健康通行绿码入校,通过体温检测通道后持入学通知书到学院报到注册,即可入住公寓。

报到流程
风里雨里,恒星等你;体育学院,前路灿烂。这里的未来,希望因你的到来而愈发精彩!
青岛恒星科技学院体育学院 版权所有 备案号:鲁ICP备20007371号-1